九游(NINEGAME)体育-中国全面智能时代领导者
行业资讯-九游(NINEGAME)体育
0512-65616830
网站首页
-
+
品牌故事
公司简介
企业文化
-
+
宠物健康用品
宠物食品
宠物健康
宠物玩具
养护用品
-
+
养宠动态
公司动态
行业资讯
加入九游体育
互动交流
联系九游体育
导航
电话
咨询
地图
搜索
取消
顶部
网站首页
品牌故事
公司简介
企业文化
宠物健康用品
宠物食品
宠物健康
宠物玩具
养护用品
养宠动态
公司动态
行业资讯
加入九游体育
互动交流
联系九游体育
公司动态
行业资讯
行业资讯
分类
公司动态
行业资讯
狗粮里面有什么成分需要避雷吗?不踩坑的狗粮推荐!
狗粮的基本组成其实并不复杂,无非是肉类、蔬菜、水果,再加上必要的维生素和矿物质。但好的狗粮不仅会选择优质的原料,还会这些成分进行科学的配比:既能以明
2025/12/05
九游官网入口:德国宠物市场:在稳定增长中转向
从配有精准营养方案的鲜食,到可监测心率的智能项圈;从覆盖慢性病的宠物医保,到用竹纤维制成
2025/12/05
大雁吃什么食物 大雁吃哪些食物
大雁属于杂食性水禽,通常栖息在水生植物丛生的水边或沼泽地,采食一些无毒、无特殊气味的野草、牧草、谷类及螺、虾等,此外,玉米、小麦、大麦、小米、燕麦等
2025/12/05
“全谷物”食品将引领主食消费潮流
什么是“全谷物”?什么是“全谷物”食品?在发达国家和一些发展中国家已经形成巨大的消费潮流
2025/12/04
英国宠物产业的底层逻辑与启示
这里既不是规模最大的市场,也不是增长最快的市场,却是全世界最难进入、最难说服、同时也是最
2025/12/04
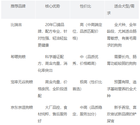
国内优质狗粮品牌对比:哪款好?这份高口碑推荐榜请收好
随着养宠观念的升级,铲屎官们对狗粮的要求愈发严苛,“质量好”“性价比高”“口碑佳”成为核心诉求。但国内狗粮品牌众多,究竟有哪些值得信赖?哪家好、哪款
2025/12/04
首页
上一页
127
128
129
130
131
下一页
末页
首页
上一页
下一页
末页
Copyright © 2025 九游(NINEGAME)体育 版权所有
苏ICP备18002033号-1