九游(NINEGAME)体育-中国全面智能时代领导者

九游app:从客舱到酒店、景区“人宠服务”如何扎根中国旅游市场?-九游(NINEGAME)体育
公司动态 分类
九游app:从客舱到酒店、景区“人宠服务”如何扎根中国旅游市场?

  自7月28日起,海南航空宣布推出“一人两宠”服务,允许符合条件的旅客携带两只宠物进入客舱。今年以来,海航、南航、东航、吉祥航空等多家航司都试点提出或升级“宠物进客舱”服务,具体举措包括扩大占座宠物箱尺寸、新增服务站点等。值得注意的是,“争宠”之势并不局限于航空领域,酒店、景区、旅行社以及铁路部门都在积极推进宠物友好,逐步形成一条特色文旅产业链。在推动“宠物经济”生态发展的过程中,除硬件设施外,还有哪些因素值得关注?

  自2018年海南航空率先推出宠物进客舱服务以来,南方航空、东方航空、吉祥航空等多家航空公司陆续跟进。2025年可谓是中国宠物航空旅运服务的爆发之年。

  今年年初以来,海航、南航、东航等多家航司相继升级“宠物进客舱”服务。海航推出“一人两宠”直接瞄准多宠家庭;南航新增10个“爱宠进客舱”服务场站,覆盖超200条直达航线;东航“宠物进客舱”服务升级拓展至17条航线;吉祥航空则与品牌联名,推出2025新版宠物畅飞卡计划。从行业发展的角度来看,航空公司的“争宠”已不只是停留在“允许宠物进客舱”这一基础层面,更体现在服务细节的差异化竞争上。

九游app:从客舱到酒店、景区“人宠服务”如何扎根中国旅游市场?(图1)

  ◎上海浦东机场、虹桥机场的「萌宠飞」指定办理值机柜台。(图源:吉祥航空)

九游app:从客舱到酒店、景区“人宠服务”如何扎根中国旅游市场?(图2)

九游app:从客舱到酒店、景区“人宠服务”如何扎根中国旅游市场?(图3)

  ◎广州白云机场全国首个宠物航站楼,整合了目前宠物航空出行所需的检疫订票代办、托运、携宠值机、寄养酒店等全链条服务。(图源:白云机场)

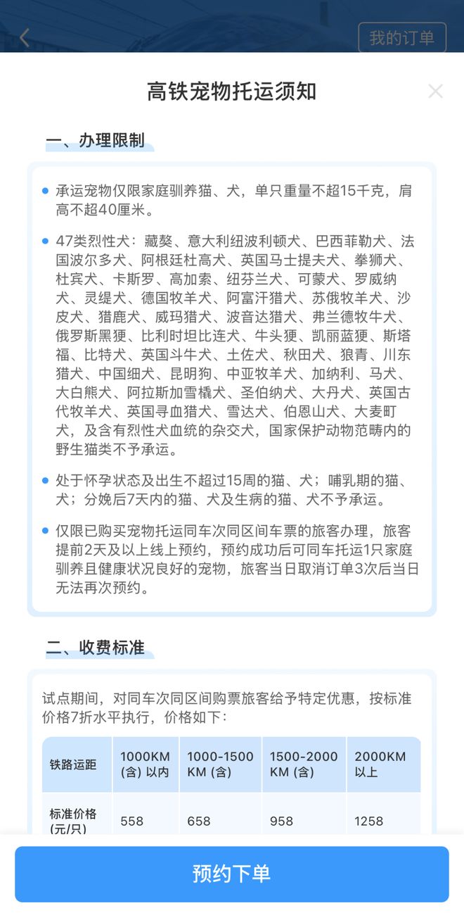
  除航空领域外,铁路运输也在宠物服务方面取得显著突破,高铁宠物托运服务的试点范围持续扩大。今年4月,全国首批宠物铁路托运服务正式启动,实现了宠物与主人同车抵达目的地,解决了长期以来宠物铁路运输的痛点。

九游app:从客舱到酒店、景区“人宠服务”如何扎根中国旅游市场?(图4)

九游app:从客舱到酒店、景区“人宠服务”如何扎根中国旅游市场?(图5)

  ◎旅客可通过铁路12306客户端“宠物托运”功能查询对应车次,购买车票并线上预约同车托运宠物服务。自2025年6月20日起,已覆盖京沪、京广、京哈、沪昆等8条线趟动车组列车。

  随着携宠出行服务的不断升级,旅游市场也敏锐捕捉到这一趋势。宠物友好型服务正从旅运交通领域向旅游全产业链扩展,逐步构建起完整的服务生态系统。

  多家旅行社推出“携宠旅行”定制线路,涵盖自驾、露营和高档度假等多种旅游形式,以满足不同消费层次需求。地方旅游目的地结合地域特色推出宠物专属游览项目,如成都大熊猫基地、杭州西溪湿地等知名景区已试点开放宠物入园,通过划分特定区域、设置宠物活动设施和粪便收集装置,平衡宠物主与普通游客的需求。酒店行业方面,亚朵酒店集团于今年5月宣布,将旗下30%的酒店改造为宠物友好型酒店,并为宠物提供专属床具、餐具及附近遛狗路线图。此外,萌宠乐园、宠物康养度假区、宠物学校等新兴业态也在县域和乡村地区不断涌现。

九游app:从客舱到酒店、景区“人宠服务”如何扎根中国旅游市场?(图6)

九游app:从客舱到酒店、景区“人宠服务”如何扎根中国旅游市场?(图7)

  ◎国际五星酒店希尔顿集团携手熊猫基地开启“携宠游”新产品,以“宠你不分大小”为主题,在旗下多家酒店提供面向儿童、长者及宠物宾客的专属体验。(图源:希尔顿集团)

  这场多领域推进的“宠物革命”背后,有坚实的市场数据作为支撑。据《2025年中国宠物行业白皮书(消费报告)》显示,2024年城镇(犬猫)消费市场规模突破3000亿元,犬猫数量突破1.2亿只。美国投资银行高盛发布的市场研究报告也指出,2024年底,中国城市宠物数量首次超过4岁以下人类婴幼儿总量。并预测到2030年,宠物数量可能会是婴幼儿人数的2倍。

  宠物旅游服务的兴起背后是深刻的人口结构和社会变迁(生育率下降和人口老龄化加剧),宠物的家庭角色正在从“动物”向“家人”转变。养宠人群结构也显示出该市场的可持续性:Z世代和千禧一代成为养宠主力,他们不仅具备较强的消费意愿和能力,也更重视与宠物共同的旅游和生活体验。

  随着养宠群体规模持续扩大,携宠出行已由少数群体的个性化需求,逐步演变为大众化的高频消费场景。这一强劲增长势头正推动宠物经济向更加个性化、高端化与社交化的方向迈进。在此过程中,诸多痛点也逐渐显现,人宠服务配套缺口面临重大挑战。

  航空客舱、高铁服务不断升级下,宠物运输看似不再困难,而实际上,宠物出行服务的落地仍面临诸多新课题,如服务标准、运输安全、卫生管理、责任划分及专业人才短缺等。

  尽管部分航空制定了严格的申请流程、客舱管理规范及健康证明要求,实际运营中仍须应对部分游客对与宠物同机或同住的抵触心理,以及宠物突发健康问题、噪音控制、客舱空间协调等细节挑战。因此,如何平衡宠物主人与非宠物主人的权益,成为服务提供者必须解决的的关键问题。

  此外,航司、酒店和景区之间存在服务标准不统一责任划分模糊专业人才短缺等问题,同样制约行业发展。宠物在运输、住宿或游玩过程中发生意外或纠纷时,责任认定与赔偿标准缺乏明确依据,导致部分企业持观望态度。宠物旅游服务需要既懂旅游又懂宠物知识的复合型人才,而目前这类人才的培养速度远远跟不上市场扩张需求。

九游app:从客舱到酒店、景区“人宠服务”如何扎根中国旅游市场?(图8)

九游app:从客舱到酒店、景区“人宠服务”如何扎根中国旅游市场?(图9)

  ◎秦皇岛阿那亚西港航海中心推出宠物友好型航海旅游项目,让宠物也能感受大海的魅力,不少酒店还提供宠物专属客房和游乐项目,针对宠物入住房间提供专门的清洁服务,并配备宠物管家。例如阿那亚犬舍酒店,可实现“楼上睡觉、楼下活动”的人宠互动模式。(图源:阿那亚)

  除交通之外,酒店、餐饮、商场、景区等后续配套设施能否提供真正的宠物友好服务,同样值得关注。这不仅考验服务提供者的应急响应能力,也呼吁行业标准的进一步统一与完善。

  中国宠物旅游市场正从“允许携带”向“优化体验”阶段演进。然而,当前社会尚未形成“宠物友好”的共识与体系,政府态度与政策、公共场所管理、宠物主与非宠物主之间的信任等,都是“宠物经济”进一步发展必须考虑的关键要素。

  据笔者分析,这提醒政府与市场需以“全链条适配”与“社会共识共建”双轮驱动,完善标准化服务与包容性治理,推动实现人宠出行生态的共赢。

  在政策支持方面,可从制定行业标准规范市场秩序、提供税收优惠鼓励企业创新、建设公共设施提升宠物友好度,以及开展公众教育促进社会接纳等多方面入手。监管平衡同样至关重要,理想的政策框架应在保障公共安全与卫生的前提下,为创新留出合理空间。当然,宠主在享受服务时也应严格遵守相关部门规定。

九游app:从客舱到酒店、景区“人宠服务”如何扎根中国旅游市场?(图10)

九游app:从客舱到酒店、景区“人宠服务”如何扎根中国旅游市场?(图11)

  ◎第27届亚洲宠物展(亚宠展)8月20日在上海新国际博览中心拉开序幕。今年,上海将“宠物经济”纳入“新型消费促进行动”六大重点领域之一,成为全国首个明确支持宠物经济的直辖市。(图源:亚洲宠物展览会)

  值得强调的是,“宠物经济”是需求导向型市场,文旅产品应把握消费者需求,开拓更个性化、专业化的服务项目,不断丰富宠物友好的旅游产品体系。有关主体在布局携宠旅游市场时,应从产品、服务以及体验全方位体现“宠物友好”,而非仅借热度贴上标签却未提供实际便利的“伪宠物友好”。

  早在2023年,我们在《携宠旅行,我们是否能告别“伪宠物友好”?》中就指出,仅靠标注“宠物友好”并不能真正实现日常宠物友好生活方式,也无法有效带动消费转化。对宠物旅游各方参与者而言,主动提升宠物友好生活品质、告别“伪宠物友好”,并不只是某一景区或酒店的责任。

  站在更宏观的视角,城市推出“宠物友好”政策与措施,有助于塑造更具吸引力的城市形象。从航空到铁路,从酒店到景区,随着更多市场主体加入这场“争宠”大赛,整个宠物旅游生态系统正日趋完善,一个更加包容、温暖的人宠共游生活空间也在加速形成。

  下一个突破点或许在于智能科技与宠物服务的深度融合:AI行为识别可提前预警宠物应激反应;虚拟现实技术帮助宠物适应旅行环境;区块链技术则可用于建立跨区域的宠物健康认证系统......

  图文内容出于传递更多行业信息和业内交流之目的,仅供阅读参考。如不慎侵犯第三方权益,请与我们联络,我们将第一时间进行处理。

  特别声明:以上内容(如有图片或视频亦包括在内)为自媒体平台“网易号”用户上传并发布,本平台仅提供信息存储服务。

  九游体育

  珠海沿海有高层住户被通知撤离,“住了30年第一次撤离”!多家安置酒店已满房

  以色列的报复来了,中国严正警告内塔尼亚胡,不要忘记当初说的线万彩礼后续:男子转头退婚提豪车,女子破防:要告你强奸

  4-1!43岁龙哥封神:皇马疯狂7连胜开局+队史第2人 暂5分领跑西甲

  iFixit拆解iPhone 17 Pro:换电池等需先拆屏,可维修性评7分

  教育部:推进公共服务教师优先,大力减轻教师负担!让教师享有崇高的社会声望

Copyright © 2025 九游(NINEGAME)体育 版权所有

苏ICP备18002033号-1